Mise en place du Point rénovation info service (PRIS) et réponse à l'appel à candidature de l'Etat ''Initiatives locales dans la rénovation énergétique''

Resumé

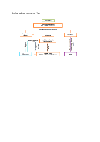
Le présent rapport concerne le positionnement du Conseil Général en tant que point rénovation info service (PRIS) départemental, guichet d'information destiné aux particuliers engageant la réhabilitation énergétique des logements. La mise en place de ce dispositif est l'un des axes développés par la politique nationale du plan de rénovation énergétique de l'habitat (PREH) annoncé par le Président de la République. De manière concomitante, il est également proposé de répondre à l'appel à candidature 'initiatives locales dans la rénovation énergétique' qui a pour objectif de valoriser les démarches, outils et structure permettant de déployer le PREH sur les territoires.

Pièces jointes